FinTech moves fast..Your HubSpot should too
Drive Growth, Efficiency, and compliance for the ever evolving world of FinTech
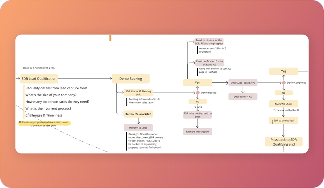
FinTech processes are complex, but scaling shouldn’t mean breaking compliance. We implement straight-through processing (STP) in HubSpot, making it clear, efficient, and scalable—built for Fintech’s unique regulatory landscape.

Digital Banking & Neobanks
While Neobanks focus on digital-first experiences, fragmented data and operational inefficiencies can hinder scale. By centralizing all customer interactions within HubSpot, OneMetric ensures seamless integration with core banking systems, automated customer journeys, and revenue-driven insights that enhance customer service, retention, and conversion.
-4.png)
Digital Payments & Merchant Services
The payments ecosystem needs to be agile, secure, and unified. We integrate payment channels with customer data, enabling real-time transaction monitoring via emails and notifications, automated merchant onboarding, and hyper-personalized engagement strategies to drive adoption and customer loyalty.
-3.png)
Digital Lending & Loan Origination
We help automate borrower journeys by integrating HubSpot with KYC/AML verification and implement STP (straight through processing) by streamlining approval workflows, ensuring full visibility of borrower history to all stakeholders. The result? Faster loan processing, improved risk assessment, and a seamless borrower experience.

WealthTech & Asset Management
Wealth management thrives on precision and personalization. We tailor HubSpot’s advanced segmentation and CRM automation to engage high-net-worth clients with personalized investment advice, improving relationship management, and driving portfolio growth with data-driven insights.
.png)
InsurTech
AI and data-driven insights are reshaping the insurance industry. We configure HubSpot to automate policy management, streamline KYC workflows, and optimize renewal processes with STP - ensuring faster underwriting, reduced churn, and a more seamless customer experience.
-1.png)
RegTech
HubSpot can help with real-time regulatory tracking, automating KYC/AML processes, generating compliance reports, and sending proactive alerts - helping you reduce risk and maintain transparency effortlessly.
-
-
Marketing doesn’t stop at acquisition—it thrives on data.
By integrating payment insights into HubSpot, your marketing team can gain full-lifecycle visibility, enabling smarter campaigns, deeper segmentation, and data-driven automation.
Unlock High-Impact Use Cases:
Attribution That Ties Marketing to Revenue
Go beyond lead generation—track which campaigns, channels, and touch points directly drive revenue using real payments data.
Precision Segmentation for Targeted Campaigns
Create hyper-personalized marketing lists based on:
- Purchase history (repeat buyers vs. one-time customers)
- Spending patterns (high-value customers vs. low-engagement users)
- Subscription status (active, churned, or expiring soon)
Automated Triggers for Smarter Engagement
Leverage real-time payment data to:
- Re-engage churned customers when a subscription is canceled
- Upsell high-value customers based on spending trends
- Reward loyalty with exclusive offers for long-term subscribers
-
Financial data is a goldmine for sales.
By integrating payments data with HubSpot, your sales team can gain real-time visibility into customer purchasing behavior, enabling smarter strategies and better forecasting.
How Sales Teams Can Use Payment Data in HubSpot:
Account-Based Sales with Actionable Insights
Understand customer buying patterns with purchase history & transaction data—so reps can tailor outreach, identify upsell opportunities, and expand key accounts.
Rep Motivation with Real-Time Incentives
Keep your team engaged with:
- Live leaderboards showcasing top performers
- Real-time commission tracking to drive motivation & performance
Smarter Forecasting for Revenue Growth- Track contract end-dates to proactively plan renewals & expansions
- Set data-driven quotas based on real purchasing trends
- Identify revenue gaps & opportunities before they impact targets
-
Customer success isn’t just about support—it’s about driving long-term growth and retention.
By integrating payment data into HubSpot, your team can automate engagement, improve account health, and create seamless experiences for every customer.
How Customer Success Teams Can Leverage Payment Data:
Seamless, Automated Onboarding
Trigger personalized onboarding workflows as soon as the first payment is made - ensuring a frictionless start for new customers.
Celebrate Key Relationship Milestones
- Recognize loyal customers with automated appreciation emails or exclusive perks.
- Reward key anniversaries, spending thresholds, or renewal milestones to deepen engagement.
Proactive Account Health Monitoring- Automate late payment reminders to reduce churn risk.
- Identify at-risk accounts based on payment history and trigger outreach before issues arise.
-
No matter where you are in your digital commerce journey, integrating payments and financial data into HubSpot has never been easier.
Here are three ways to bring transaction insights directly into your CRM:
- Use HubSpot Payments for a simple, native solution.
- Integrate Your ERP for deeper financial data sync.
- Leverage Stripe integration for a frictionless experience.
Benefits of Stripe integration -
Sync Transactions, Quotes & Subscriptions Instantly
- Changes made in Stripe or HubSpot update live in both systems—no manual input, no errors.
Automated Subscription & Billing Management
- Track and manage MRR per customer directly inside HubSpot.
- View subscription details within HubSpot Payments.
- Create Stripe payment links & recurring subscriptions without leaving HubSpot.
Real-Time Revenue Reporting
Aggregated reporting on all transactions & subscriptions, helping you monitor MRR growth and customer-level revenue trends effortlessly.
-
Ease up the onboarding process for your FinTech with a purpose-built solution.
Lead with positive first impressions and reduce onboarding abandonment by simplifying the application process with data and AI. Reduce costs on a traditionally labor-intensive process with automation and integration.
Seamless Integrations that help you scale
Core Banking Systems
- FIS
- Jack Henry
- Temenos
Loan Origination & Underwriting Platforms
- Blend
- Encompass
- LoanPro
Payment Processing & Fraud Detection
- Stripe
- Plaid
- Alloy
Wealth & Portfolio Management
- Addepar
- Orion
- Black Diamond
KYC, AML & Compliance Tools
- ComplyAdvantage
- SEON
- Trulioo
See what our Clients talk about us.......

I've been thoroughly impressed with our collaboration with Growtomation. The team consistently delivers high-quality work, scoring a perfect 5 in satisfaction with their deliverables. Communication has been excellent, and the team is always prompt in responding to any queries we raise. At this point, I can't think of anything that needs improvement—everything has been fantastic so far. Highly recommend their services!
Brandon Blake
Owner & CEO at THE STAGING COMPANY

Relatable? We should definitely talk.
All that we’ll cover when we speak:
- Opportunities to increase the ROI of your HubSpot investment
- Your current GTM motions and future roadmap
- Challenges that you face with your overall revenue stack
- Missed revenue opportunities due to gaps in your funnel
- What would "wins" look like for you?

Check out Case Studies, Playbooks & more!
Explore how OneMetric is helping GTM teams globally optimize their RevOps ecosystem and scale their sales & marketing efforts.
-
One metricHubspotHow we enhanced sales processes through technology and strategy, yielding significant improvements in efficiency and outcomes
-
Salesforce pardotHubspotHow we enhanced sales processes through technology and strategy
-
Google adsHow we helped a furniture rental company decrease their CAC by 67% and increase contribution of Google Ads to revenue by 6X
-
WoocommerceKlaviyoHow we helped one of the largest D2C lifestyle brands in the US generate 66% of their entire year’s email campaign revenue in just one quarter.
-
Google adsSeoSemrushHubspotHow we helped a Digital Marketing firm drive a 71% increase in monthly website sessions by migrating to HubSpot
-
HubspotHow our Marketing Automation efforts for a Global Market Intelligence company led to a 28% increase in Meetings Booked
-
HubspotHow CRM Integration increased conversions by 19.5% for this Office Space Rentals Company
-
Chillie piperHubspotHow strategic lead management boosted Monthly Pipeline by 83% and achieved a 62% Lead-to-Deal Conversion
-
KlaviyoHow we helped a jewelry brand drive over $13,000 in sales in a month with Klaviyo
-
FacebookWhatsappOrganic social mediaHow we leveraged strategic demand generation channels to deliver 22% compounded monthly growth in qualified leads for an investment fund
-
Hubspot service hubInsure-techHow we helped a leading insure-tech company reduce time to first response for support tickets by 39%
-
HubspotApi integrationFintechHow we helped a leading FinTech company increase SMS response rate by 72% by streamlining messaging within HubSpot
-
SalesforceHow we enabled streamlined partner onboarding and collaboration to drive 28%+ sales growth for our client.
-
MigrationHubspotMarketing hubSales hubService hubHow an AI platform achieved unified sales, marketing, and customer onboarding operations by migrating to an integrated HubSpot ecosystem
-
Hubspot marketing hubSalesforce integrationA strategic integration of HubSpot and Salesforce to streamline operations, enhance lead nurturing, and boost sales productivity
-
KlaviyoHow we helped a leading D2C home furniture brand generate almost $150,000 in sales in under 10 weeks